公务员考试网为各位考生带来:2025年度郑上新城集团社会化公开招聘工作人员5人公告。 考生还可以关注本栏目了解更多河南国企招聘考试精彩内容。

郑州郑上新城建设发展集团有限公司2025年度对集团下属子公司的人才队伍进行补充,现面向全社会公开招聘优秀专业人才,有关事项公告如下:
一、招聘原则
(一)坚持德才兼备、以德为先、任人唯贤的原则。
(二)坚持事业为上、人岗相适的原则。
(三)坚持“公开、公平、公正、竞争、择优”的原则。
二、招聘岗位
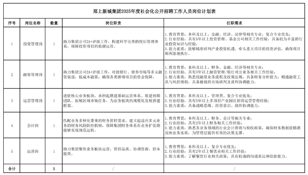
招聘岗位具体条件和范围详见附件1:《郑上新城集团2025年度社会化公开招聘工作人员岗位计划表》。
(一)报名基本条件
1.具有中华人民共和国国籍,热爱祖国,政治立场坚定,积极拥护党的路线、方针、政策,遵守国家法律法规。
2.能够积极践行公司文化和价值观,具有较强的事业心、责任感和团队精神。
3.具有扎实的专业知识基础,学习能力强,具有胜任岗位工作的能力素质。
4.品行端正,具备良好的职业道德,无违规违纪违法等不良记录。
5.具有正常履行职责的身体条件。
6.服从组织分配,自愿从事所分配的具体岗位工作。
(二)有下列情形之一的不得报名
1.正在接受司法机关和纪检监察机关立案审查尚未结案的人员。
2.被开除中国共产党党籍的人员。
3.曾因犯罪受过刑事处罚和曾被开除公职的人员。
4.尚未解除党纪、政纪处分的人员。
5.被依法列为失信联合惩戒对象的人员。
6.在各级招考中被认定有舞弊等严重违反纪律行为的人员。
7.应聘人员报考岗位应符合任职回避原则。
8.法律法规及政策规定不予聘用的其他情形。
三、招聘程序和报名方式
(一)发布公告
本次招聘通过猎聘网发布招聘公告。
(二)网上报名
本次招聘采取网上报名方式进行(只接受邮箱在线投递)。
1.报名时间:2025年12月23日9:00至2025年12月29日18:00,逾期不再受理。
2.报名方式:应聘者请登录猎聘网(https://wow.liepin.com/t1015773/3f5a83b0.html),查看公告、下载并填写《郑上新城集团2025年度社会化公开招聘工作人员报名表》(见附件2),以电子邮件方式报名,并同时提供如下材料:
(1)本人有效身份证(Pdf版本扫描件)。
(2)本人毕业证、学位证(Pdf版本扫描件)及学信网有效期内的《教育部学历证书电子注册备案表》(有多个教育经历的,要提供全部学历、学位证书;留学回国人员需提供由教育部留学服务中心认证的国外学历学位认证书)。
(3)职(执)业资格证、专业技术资格(职务)证书、主要荣誉证书、工作成果与业绩证明材料等(Pdf版本扫描件)。
电子版资料及报名表(Word版本)以附件形式发送,邮件主题为:“岗位名称+姓名+联系方式”的形式发送至邮箱:278358237@qq.com,进行信息登记,每名应聘者限报考一个岗位。
(三)简历筛选及资格审查
本次报名通过线上方式进行简历筛选和资格审查,由工作人员及时对报名人员申请材料和上传照片进行网上审查,报考人员提供的有关材料必须真实有效,凡发现报考人员提供虚假材料及其他严重舞弊行为,立即取消其参考资格,并视情况追究有关人员的责任。资格审查工作贯穿于全过程。
(四)初面
针对简历筛选和资料审查通过的人员,根据岗位需求情况,择优确定进入初面环节人员名单。
初面采用结构化面试形式,面试时间、地点另行通知。
(五)复面
依据初面成绩,按照录用面试比不低于1:3比例择优确定进入复面环节人员名单。
复面采用半结构化面试形式,面试时间、地点另行通知。
(六)背景调查与体检
拟按照录用与考察对象1:1的比例,确定初步人选考察对象,并进行背景调查与体检。背景调查及体检不合格或不参加出现缺额的,按照面试成绩由高到低进行递补。体检参照公务员录用体检通用标准(试行)的规定进行。
(七)公示
背调及体检无异常的人员确定为拟聘用人员,在猎聘网平台进行为期5个工作日的公示。
四、注意事项
(一)资格审查工作贯穿招聘、聘用全过程,应聘人员提交所有信息必须真实、准确、完整有效,凡弄虚作假或应聘资格不合格的,一经查实,即取消应聘资格或聘用资格。
(二)应聘者应确保联系方式填写准确,通信工具畅通,在各招聘环节中,将及时通知进入下一环节的应聘者,如若联系不到应聘者本人,则视为自动放弃资格。
(三)本次招聘不收取任何费用、不指定任何考试用书及资料、不授权任何机构进行培训,应聘者参加招聘过程中的交通、食宿等费用自理。
(四)郑州郑上新城建设发展集团有限公司有权根据岗位需求变化及报名情况等因素,调整、取消或终止个别岗位的招聘工作。
(五)本次招聘流程委托第三方机构具体实施。
(六)咨询电话: 13613853672
咨询时间:周一至周五8:30-12:00、14:30-18:00
(七)本次公开招聘公告未尽事宜,最终解释权归郑州郑上新城建设发展集团有限公司所有。
附件1.郑上新城集团2025年度社会化公开招聘工作人员岗位计划表

附件2:郑上新城集团2025年度社会化公开招聘工作人员报名表
2025年12月22日
原文标题:郑上新城集团2025年度社会化 公开招聘工作人员公告
文章来源:https://wow.liepin.com/t1015773/3f5a83b0.html
版权声明:本文为 “公务员招考_各地省考公务员_事业单位招聘_教师招聘考试” 原创文章,转载请附上原文出处链接及本声明;
扫码二维码
获取最新动态
