公务员考试网为各位考生带来:2025年吉安市吉州区卫生健康委员会面向社会公开招聘编外工作人员招聘面试安排的公告。 考生还可以关注本栏目了解更多全国医院招聘考试精彩内容。

按《2025年吉安市吉州区卫生健康委员会面向社会公开招聘非编人员》的要求,吉安市吉州区卫生健康委员会招聘领导小组已于2025年12月16日完成报名及资格初审工作。因05岗、06岗报名人员材料均不合格,经研究讨论决定,取消05岗、06岗招聘,现将面试相关事项公告如下:
一、面试安排
(一)面试日期及时间:2025年12月20日(本周六)上午8:30正式开始。
(二)面试地点:吉安市第四中学(吉安市吉州区吉福路37号)
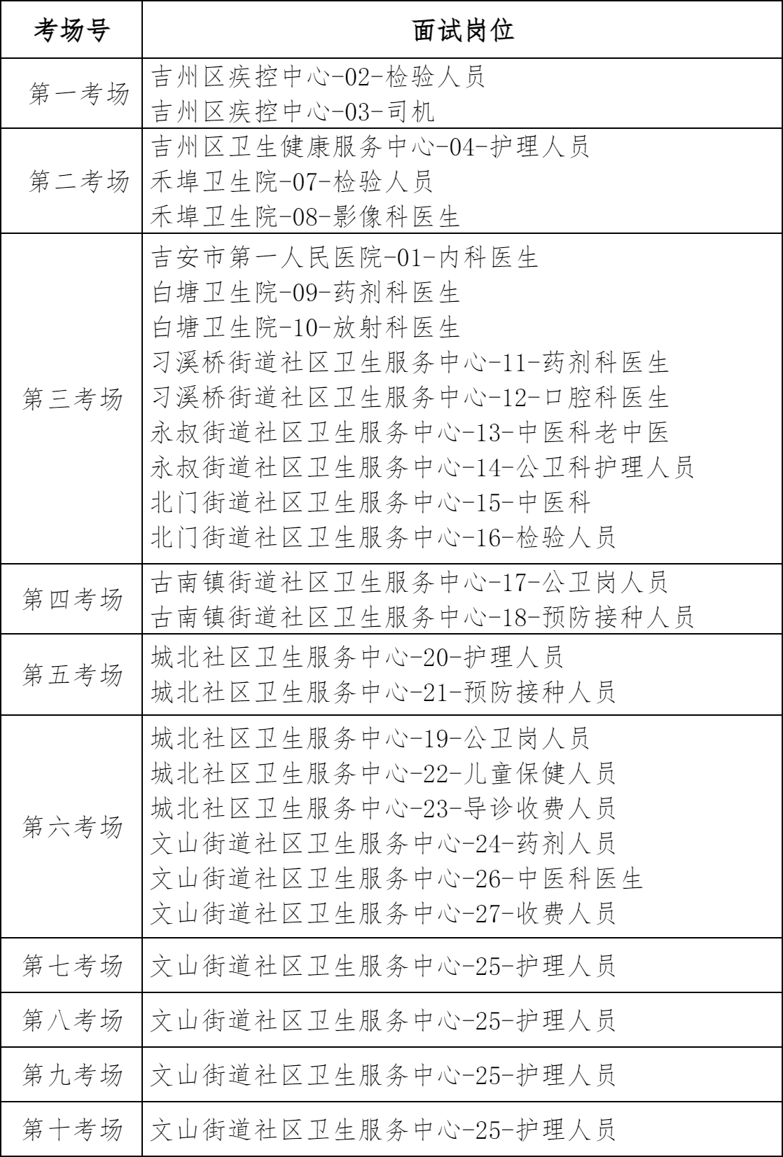
(三)考场安排:

(四)注意事项:请考生登录线上报名平台(https://jarencai.ikaowu.com/)查询本人资格审查情况,审查显示“审核通过”的考生应于2025年12月18日上午9:00后登录线上报名平台下载、打印《面试单》。
吉安市吉州区卫生健康委员会
2025年12月17日
原文标题:2025年吉安市吉州区卫生健康委员会面向社会公开招聘编外工作人员招聘面试安排的公告
文章来源:https://www.jarencai.com/art/ArticleShow_177715.aspx
版权声明:本文为 “公务员招考_各地省考公务员_事业单位招聘_教师招聘考试” 原创文章,转载请附上原文出处链接及本声明;
扫码二维码
获取最新动态
