公务员考试网为各位考生带来:2025年泽库县公安局面向社会公开招聘警务辅助人员公告。 考生还可以关注本栏目了解更多青海事业单位考试精彩内容。

警务辅助人员作为公安机关的重要辅助力量,在处置突发事件,重大安保活动,社会面整体防控等工作中,发挥着重要作用。根据工作需要,泽库县公安局面向社会公开招聘30名警务辅助人员,现将相关招聘事项公告如下:
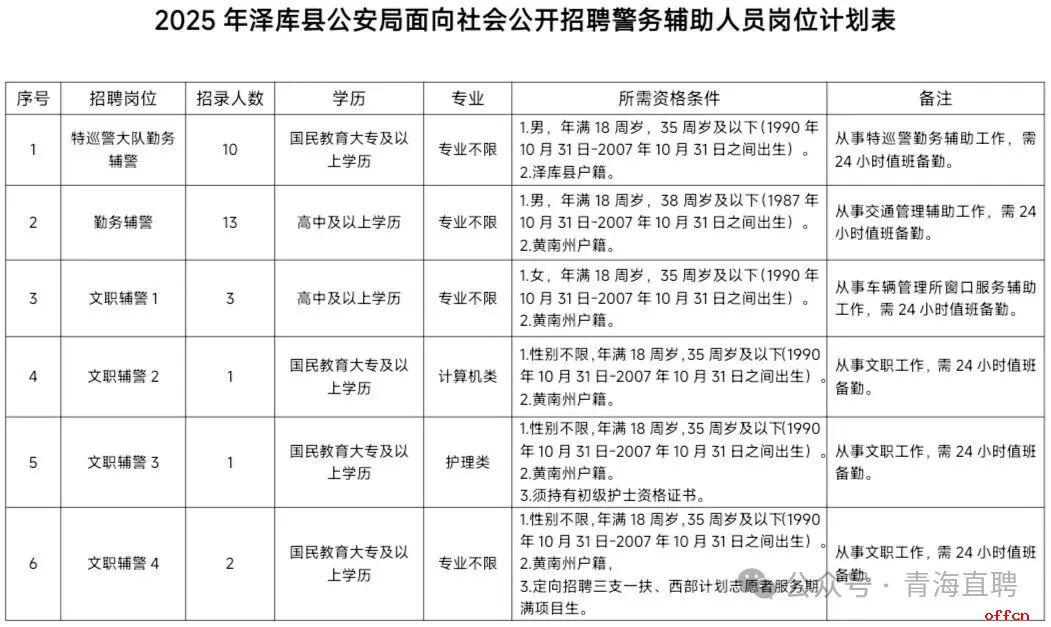
一、招聘岗位情况
招聘人数:30人
招聘岗位:(详见附表)

二、招聘条件
(一)基本条件
1.具有中华人民共和国国籍,拥护中国共产党领导,拥护社会主义制度,维护国家统一和民族团结。
2.拥护中华人民共和国宪法,遵守法律法规,品行端正。
3.满足岗位需要年龄要求。
4.应具岗位要求的最低学历。
5.具有正常履行职责所需的身体条件和心理素质。
6.具有良好的身体素质,组织纪律观念强,服从命令,听从指挥,无违法犯罪记录,自愿从事公安辅警工作。
7.身心健康、无传染性疾病,体型端正,面目无明显疤痕、无文身、无残疾。
8.国家和本省规定的其他条件。
(二)加分条件
1.有见义勇为行为的笔试成绩(加权前)加3分。
2.烈士遗属和因公牺牲军人、人民警察、辅警的遗属,伤残的人民警察、辅警的子女,笔试成绩(加权前)加3分。
3.警察类或公安院校毕业生,笔试成绩(加权前)加3分。
4.退役军人、退出国家综合性消防救援队伍的救援人员,笔试成绩(加权前)加2分;持有A1/A2驾驶证的考生,笔试成绩(加权前)加3分;持有B1/B2驾驶证的考生,笔试成绩(加权前)加2分。(此项加分仅限于报考岗位1的考生)。
5.有从事5年以上公安交通管理工作经验的考生,笔试成绩(加权前)加5分。(此项加分仅限于报考岗位2、岗位3的考生,工作经验以交警支队出具的工作证明为准)。
以上各项加分累计不超过5分
6.符合加分条件的考生需在报名期间(2025年10月28日09:00时至11月3日17:00时)将加分相关证明材料的扫描件打包发送至qhzp010@163.com(压缩包格式:泽库公安局+姓名+加分)进行确认加分,逾期提交则视为放弃不享受加分政策。
7.符合加分条件人员名单将在青越人才发展集团网上报名系统(https://rcfzjt.pzhl.net/index.php)、青越人才招考服务中心、青海直聘微信公众号公示3天。
(三)有下列情形之一的人员,不得报考
1.受过刑事处罚或者涉嫌违法犯罪尚未查清的。
2.编造、散布有损中国共产党的领导和社会主义制度,损害国家统一、民族团结的信息或者言论的。
3.因吸毒、嫖娼、赌博等受过行政处罚的。
4.曾被行政拘留、司法拘留的。
5.因违纪违法开除、辞退或者解除劳动合同的。
6.被依法列为失信联合惩戒对象的。
7.曾因违纪、违法等个人原因,被原单位辞退的警务辅助人员。
8.与报考者本人有夫妻关系、直系血亲关系的人员受到过刑事处罚的。
9.国家规定的不适合从事警务辅助工作的其他情形。
三、招聘程序
按照“公开、公平、竞争、择优、自愿”的原则,通过网上报名、资格审查、笔试、资格复审、体能测试、面试、体检、政治考察、公示及聘用等程序进行。
(一)报名、资格审查
1.报名时间为:
2025年10月31日09:00至2025年11月10日18:00。
2.审核时间为:
2025年10月31日09:00至2025年11月11日12:00。
3.缴费时间为:
2025年10月31日09:00至2025年11月11日20:00。
4.报名方式:本次招聘考试采用网上报名,报考人员需详细阅读网上报名须知及考生诚信承诺书,如实提交有关信息并完成报名工作。报名需用电脑端(建议使用谷歌浏览器)进入网上报名系统(https://rcfzjt.pzhl.net/index.php)“2025年泽库县公安局面向社会公开招聘警务辅助人员”按要求进行报名,每人限报1个岗位(报名流程详见附件)。
5.报名要求:
(1)个人近期免冠小二寸蓝底彩照。
(2)身份证扫描件(原件正反面)。
(3)户口本扫描件(户口本首页及本人页)。
(4)毕业证书扫描件。
(5)《教育部学历证书电子注册备案表》(大专及以上学历登录学信网下载)。
(6)退役士兵提供退役士兵证扫描件。
考生须将报名资料上传至指定网上报名系统(https://rcfzjt.pzhl.net/index.php)。每人限报一个岗位,报名成功后不得改报。报名过程中因个人信息留错导致无法联系到本人的,后果由考生自负。
6.资格审查:招聘单位对报考者是否符合招聘岗位资格条件进行网上审查。报考者在报名、资格审查中,提供虚假材料的,在招聘过程中一经发现,取消资格。资格审查贯穿本次招录考试全过程。
7.考试服务费:通过资格审查的报考人员,登录报名系统进行网上缴费,本次考试收取考试服务费200元。未按规定缴费的,视为自动放弃。报名成功后因自然灾害等不可抗力的原因造成考试统一取消的给予退费,其他原因一律不予退费。
(二)开考比例
笔试开考比例要大于等于1:3,达不到开考比例的职位,根据实际报名情况,经用人单位(或主管部门)研究,确定招聘岗位计划数或开考比例。
(三)笔试
1.笔试采用闭卷方式。内容主要为行政职业能力测试、公安基础知识(报考岗位2的考生考试内容为行政职业能力测试、公安公共基础知识、交通管理公共基础知识)等。笔试分值为100分,时间为90分钟,笔试总成绩占总成绩的60%(保留小数点后2位)。
2.笔试时间地点:具体考试时间、地点以准考证为准,请各位考生密切关注报名网站(https://rcfzjt.pzhl.net/index.php)及青越人才招考服务中心、青海直聘微信公众号通知。
3.准考证下载打印:报考者登录青越人才发展集团网上报名系统(https://rcfzjt.pzhl.net/index.php)自行下载打印笔试准考证。
4.考生必须持准考证、有效二代居民身份证在规定的地点和时间候考。材料不全、证件与本人不符的考生取消考试资格。
5.笔试总成绩及进入资格复审人员名单将在网上报名系统(https://rcfzjt.pzhl.net/index.php)、青越人才招考服务中心、青海直聘微信公众号进行公示,公示期为3天。
(五)资格复审
1.资格复审对象以笔试总成绩排名为依据,按照岗位需求1:3确定进入现场资格复审人员。若招聘岗位笔试人数未达到1:3比例,将按实际报名人数进行现场资格复审。如遇资格复审不合格时,空缺岗位按笔试成绩排名递补一次。
2.资格复审时间及地点:资格复审时间、地点将以公告形式在网上报名系统(https://rcfzjt.pzhl.net/index.php)、青越人才招考服务中心、青海直聘微信公众号上发布,请考生随时关注。
3.资格复审内容:招聘单位对进入资格复审人员身份证、户口本、毕业证、退役士兵证、中国高等教育学生信息网上打印的带有二维码的《教育部学历证书电子注册备案表》及报考岗位资格条件所需有关证明材料的原件及资格复审审查表进行资格复审,资格复审合格人员名单将在报名网站(https://rcfzjt.pzhl.net/index.php)及青越人才招考服务中心、青海直聘微信公众号进行公布。
(六)体能测试
1.资格复审结束后,依据笔试总成绩及资格复审结果确定体能测试人员,并参照《公安机关录用人民警察体能测评项目和标准》要求进行体能测试。根据岗位需求,参加本次体能测试的考生其中任意两项测试项目的成绩达到合格标准,即判定为体能测试整体结果为合格(三项测试项目考生必须全部参与完成且有效成绩),未同时满足两项合格标准的,视为体能测试不合格。
2.体能测试时间地点:体能测试时间、地点将以公告形式在青越人才发展集团网上报名系统(https://rcfzjt.pzhl.net/index.php)、青越人才招考服务中心、青海直聘微信公众号上发布,请考生随时关注。考生未按规定的时间和地点参加体能测试视为放弃。
3.准考证下载打印:报考者登录青越人才发展集团网上报名系统(https://rcfzjt.pzhl.net/index.php)自行下载打印体能测试准考证。
4.考生携带本人身份证原件和体能测试准考证参加体能测试。因自身体质原因不宜参加体能测试的,考生应主动提出放弃,如因本人隐瞒身体状况,造成后果的,责任由考生本人承担。
5.体能测试不合格或未按规定时间、地点参加体能测试的考生不得进入面试。空缺岗位以笔试总成绩排名依次递补。
6.体能测试结果将在青越人才发展集团网上报名系统(https://rcfzjt.pzhl.net/index.php)、青越人才招考服务中心、青海直聘微信公众号进行公布。
(七)面试
1.面试方式:采用结构化面试的方式进行,以岗位适配性为主,时间为10分钟,面试分值为100分,面试成绩占总成绩的40%(保留小数点后2位)。
2.面试对象:体能测试合格人员进入面试阶段。
3.面试时间及地点:面试时间、地点将以公告形式在网上报名系统(https://rcfzjt.pzhl.net/index.php)、青越人才招考服务中心、青海直聘微信公众号上发布,请考生随时关注。
4.准考证下载打印:报考者登录网上报名系统(https://rcfzjt.pzhl.net/index.php)自行下载打印面试准考证。
5.考生必须在准考证规定的地点和时间,持准考证、有效二代居民身份证在考试地点候考。材料不全、证件与本人不符的考生取消面试资格。
(八)总成绩
1.考生总成绩按照笔试成绩占60%,面试成绩占40%的比例确定,保留两位小数。单科缺考或成绩为零分的考生,取消本次聘用资格。
总成绩计算公式为:笔试总成绩(笔试成绩+加分分数)×60%+面试成绩×40%。
2.在笔试、面试结束后,考生总成绩出现并列的,按笔试成绩从高到低的顺序确定进入下一环节人选。笔试成绩并列的,按面试成绩从高到底的吮吸进入下一环节确认人选。
3.考生总成绩及进入体检政审人员名单将在网上报名系统(https://rcfzjt.pzhl.net/index.php)、青越人才招考服务中心、青海直聘微信公众号进行公示,公示期为3天。
(九)体检、政审
1.体检:根据总成绩从高到低的顺序,按招聘岗位1:1的比例确定进入体检的人员。
2.体检时间、地点另行通知。参加体检人员前往指定医院体检,体检项目参照《公务员录用体检通用标准(试行)》《公务员录用体检特殊标准(试行)》执行。因个人原因未按要求参加体检的考生,视为自动放弃。初次体检确认不合格的,经本人申请,可到其他符合条件的医院复查一次。
3.政审:须由户籍所在地或常住地派出所填写《2025年泽库县公安局面向社会公开招聘警务辅助人员政审表》并加盖公章。因个人原因未按要求参加政审的考生,视为自动放弃。
4.对因未参加体检、政审或体检、政审不合格出现空缺岗位时,按考试总成绩排名依次递补。
(十)拟聘用人员公示
1.根据笔试、资格复审、体能测试、面试、体检、政审结果,确定拟聘用人员,拟聘用人员名单将在网上报名系统(https://rcfzjt.pzhl.net/index.php)、青越人才招考服务中心、青海直聘微信公众号上发布等平台公示,公示期为5天。
2.经公示无异议,确定聘用人员名单,依法统一办理入职录用手续,签订劳动合同。
3.被聘用人员无正当理由逾期不报到的,或发现不符合报考资格和录用条件的,取消聘用资格,空缺岗位根据考试总成绩排名依次递补。
4.用人单位根据相关要求及实际招录情况,对新聘用人员的服务单位有权进行统筹调剂,招录人员须服从分配。
(十一)补录
参加了考试但未进入体检政审环节的考生列入补录人员库。拟录用人员名单发布后1年内,本次招聘岗位出现空缺的,按照总成绩从高到低的顺序经体检、政审后补录。如拟录用人员名单发布后1年内再次组织公开招聘,补录人员库自动失效。
四、薪酬待遇
警务辅助人员装备配备、教育培训以及日常管理经费,工资福利津贴、“五险一金”、意外伤害保险和取暖费等所需经费纳入财政部门预算予以保障。薪酬标准按照按照《青海省公安机关警务辅助人员管理办法(试行)》(青公发〔2025〕12号)和《关于规范公安机关警务辅助人员和人民法院检察院聘用制书记员薪酬管理的通知》(青财政法字〔2020〕1524号)文件执行。县公安局在正式聘用后依法为警务辅助人员办理城镇职工基本养老保险、基本医疗保险、工伤保险、失业保险和生育保险及住房公积金;社会保险费由公安机关和警务辅助人员按照规定比例缴纳,缴费基数按照我省城镇职工基本养老保险政策规定核定,住房公积金缴费基数按照泽库县临聘人员住房公积金缴存的相关政策规定核定,其个人缴费由县公安局按月在工资中代为扣缴。试用期(6个月)满考核合格,按辅警层级管理制度晋升并落实待遇。
五、需说明的事项
(一)本次招聘,笔试、面试环节考生均须使用国家通用语言(现代汉语)文字进行答题,否则不计成绩。
(二)除学历、学位及职位所需相关资格证书取得的时间外,报考年龄、工作经历等各类事项的时间截止日期为本次报名工作第一日。达不到条件要求的不予报名。
(三)考生请认真、仔细阅读本次招聘公告,在认可上述公告所有招聘条件、考试要求及缴纳考试服务费后,采取自愿原则报名缴费,一经报名及缴费成功,概不退费。
(四)请考生认真阅读报考事项并保持报名时预留的联系电话24小时畅通,如出现报考失误、与其他考试时间冲突、联系电话变更、关机、停机、不在服务区、呼叫转移或不接电话等造成通知考务事宜时联系不上考生的情形,产生的后果由考生本人自行承担。
(五)资格审查贯穿招聘工作全过程,考生提供的信息和材料必须真实有效,在任何一个环节发现不符合条件者,即取消本次考试录用资格。
(六)所有与考试相关信息均在网上报名系统、青越人才招考服务中心、青海直聘微信公众号进行公告,请考生及时关注。
(七)关于本次招聘的重要声明:
1.本次招聘不出版也不指定任何考试辅导用书,不会举办或委托任何机构或个人举办考前辅导培训班。
2.对于社会上有关本次考试的培训、网站媒体或者出版物等宣传另行收费的情况,请广大报考者保持警惕,理性对待,避免上当受骗,防止权益受损。
3.如发现有机构或个人以本次招聘名义进行虚假宣传或欺诈行为,请及时向相关部门举报。请各位考生注意以上事项,确保自身权益不受侵害。
(八)本次考试报名流程请仔细阅读附件。
(九)未尽事宜请在工作日工作时间内联系报名单位(上午9:00-12:00,14:00-17:00)。
六、联系方式
报名单位:青越人才发展集团有限公司
地址:青海省西宁市城西区富兴路2号能源大厦北门9楼(青越集团人才招考服务中心)
电话:0971-6337153、0971-6361278(09:00-12:00、14:30-18:00)
附件:发展集团网上报名系统操作流程
泽库县公安局2025年10月30日
原文标题:2025年泽库县公安局面向社会公开招聘警务辅助人员公告
文章来源:https://mp.weixin.qq.com/s/SmdpCxAzbqLGXFxcd1Uf9A
版权声明:本文为 “公务员招考_各地省考公务员_事业单位招聘_教师招聘考试” 原创文章,转载请附上原文出处链接及本声明;
扫码二维码
获取最新动态
