公务员考试网为各位考生带来:2025贵州铜仁市选聘城市社区工作者笔试成绩排名及资格复审公告。 考生还可以关注本栏目了解更多贵州事业单位考试精彩内容。

铜仁市2025年面向社会公开选聘城市社区工作者笔试成绩查分工作已结束,笔试成绩经公布及核查无异议。根据《铜仁市2025年面向社会公开选聘城市社区工作者简章》(以下简称《选聘简章》)规定,现将笔试成绩排名及资格复审环节相关事宜公告如下。
一、笔试成绩排名
各岗位笔试成绩排名详见《铜仁市2025年城市社区工作者笔试成绩排名》(附件1)。
二、资格复审
(一)资格复审对象
按照《选聘简章》的有关规定,资格复审对象为根据笔试成绩,分别从高分到低分按岗位资格复审人数与选聘计划数3:1比例确定,达不到比例岗位的考生全部进入资格复审。同一岗位报考人员笔试成绩排名末位并列的同时确定为资格复审人员。资格复审人员名单详见《铜仁市2025年城市社区工作者资格复审人员名单》(附件2)。
(二)资格复审方式、时间和地点
1.资格复审方式:资格复审采取现场审查方式进行,资格复审工作由相关区(县)社区工作者选聘工作组组织实施,明确专人负责。
2.资格复审时间:2025年7月1日至7月2日(上午9:00-12:00;下午14:30-17:00)
3.递补复审时间:2025年7月3日至7月4日(上午9:00-12:00;下午14:30-17:00)
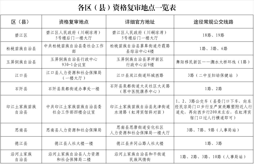
4.资格复审地点:详见下图
(三)资格复审需提交的资料
1.资格复审时,考生须打印《报名表》一份,通过登录“网址:http://trs.pzhl.cn”打印。
2.毕业证(2025年应届高校毕业生可持《就业推荐表》或学校证明)、有效居民身份证(含有效临时居民身份证)原件及复印件各1份,国外、香港、澳门学历须提供教育部留学服务中心出具的“国外学历学位认证书”或“香港、澳门特别行政区学历学位认证书”原件及复印件各1份。
3.放宽年龄条件的退役军人需提供退伍证原件及复印件各1份,或同级退役军人事务局审核并出具的证明原件(证明材料须载明入伍时间、入伍地点、服役部队、退役时间等内容,须由经办人签字并加盖公章)。
4.放宽年龄条件的西部计划志愿者、“三支一扶”人员需提供服务证书原件及复印件各1份,如仍在岗的,须提供服务单位及区(县)引导办(项目办)出具服务满2年的证明(证明材料需载明服务项目、服务单位、起止时间、服务年限、考核结果等情况)及同意报考意见原件。
5.放宽年龄条件的近5年来获得县级及以上党委政府或省级及以上党委政府工作部门表彰的人员须提供获奖证书或文件原件及复印件各1份。
6.以编外聘用人员身份报考的,须提供与所在机关企事业单位签订劳动关系合同原件及复印件、在岗证明原件各1份,在岗证明须注明工作起始时间、工作年限、是否在岗等信息。
7.报考有中共党员(含中共预备党员)要求的岗位,须提供所在党支部出具的党员身份证明原件,须由经办人签字并加盖公章。
8.限户籍(生源、兵源)的岗位,须提供户口簿原件及复印件各1份,或同级退役军人事务局审核并出具的证明原件(证明材料须载明入伍时间、入伍地点、服役部队、退役时间等内容,须由经办人签字并加盖公章)。其中:碧江区跨区域易地扶贫搬迁户(非碧江户籍)报考限户籍岗位的须提供碧江区生态移民局出具的相关证明原件及复印件;以配偶为松桃户籍(生源、兵源)条件报考的,另需提供结婚证、配偶户口簿和身份证原件及复印件各1份。
原则上须本人参加现场资格复审,如有特殊情况,可委托他人办理。委托他人办理的,除提供上述材料外,还须出具委托人签名的委托书及办理人的有效身份证原件和复印件各1份。
三、其他事项
(一)进入资格复审的考生请提前准备好需验证的相关材料原件和复印件,保持电话畅通,按时到指定地点进行资格复审。在规定时间内未进行现场资格复审或未按时提供所需验证材料的,视为考生自动放弃。
(二)资格复审合格人员进入面试环节。经资格复审不符合报考条件或自动放弃资格复审的考生,不得进入面试资格环节,所空缺的岗位人数在递补期内按该岗位的报考人员笔试成绩从高分到低分依次确定递补资格复审对象。
(三)递补复审对象须按时在递补期内到指定地点进行资格复审,如未按时到指定地点进行资格复审或24小时之内无法联系到递补对象的,视为递补人员自动放弃。
(四)进入资格复审的考生须关注资格复审相关公告,如因未阅读公告或错填联系电话、关闭电话、更改电话号码等导致无法联系未参加资格复审的,后果由考生自行承担。
四、联系电话
如有疑问,请拨打考试服务热线,接听时间均为工作日(09:00-12:00,14:30-17:00)。
碧江区 0856—8623325
松桃县 0856—3969959
玉屏县 0856—3429689
江口县 0856—3930722
石阡县 0856—7939636
印江县 0856—6227709
思南县 0856—6993098
德江县 0856—6968168
沿河县 0856—8225297
市委组织部 0856—5224408
市委社会工作部 0856—5287808
原文标题:铜仁市2025年面向社会公开选聘城市社区工作者笔试成绩排名及资格复审公告
文章来源:http://www.songtaowang.cn/news/songtaowang_202562686978.html
版权声明:本文为 “公务员招考_各地省考公务员_事业单位招聘_教师招聘考试” 原创文章,转载请附上原文出处链接及本声明;
扫码二维码
获取最新动态
